<esdlw class="zidrwtj"></esdlw>
  • AG旗舰厅

    NEWS
    动态信息
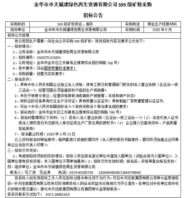
    金华市AG旗舰厅城建绿色再生资源有限公司S95级矿粉采购 招标公告

    QQ截图20200423090305.png

    法律声明
    隐私政策